一、学院简介
西安外国语大学高级翻译学院成立于2005年,是翻译本科、翻译硕士、翻译博士专业培养单位,现为国家级应用型翻译人才培养模式创新实验区、国家级特色专业(翻译)建设点、国家级一流本科专业(翻译)建设点、国家级翻译实践教育基地,获国家级教学成果奖,是国际翻译家联盟中国大陆首个联席会员、中国翻译协会理事单位、国际大学翻译学院联合会会员、语言大数据联盟发起单位、世界翻译教育联盟中国中西部唯一创始单位。
学院借鉴欧洲发达国家应用技术型大学的办学理念,坚持以职业需求为导向,以实践能力培养为重点,以产学结合、课证融合为途径,建立与经济社会发展相适应的专业学位研究生培养模式。学院以国家级翻译实践教育基地、丝绸之路语言服务协同创新中心为平台,服务我国经济社会发展,实施校企联合指导、真实项目驱动、过程导向的翻译教学模式,旨在培养服务于国家和地方经济、社会及文化发展的高层次、应用型、专业性的综合语言服务人才,以及相关服务对象领域的涉外或传播服务人才。
二、专业介绍
翻译硕士专业学位下设英语笔译专业(专业代码 055101)和英语口译专业(专业代码 055102)。
(一)英语笔译专业
【文化译介与国际传播方向】:培养具有良好人文素养,熟悉国家对外传播话语体系,掌握中国和英语国家文化文学互译基本理论和方法,具备扎实语言功底和国际新闻传播知识与技能,能够胜任服务国家对外发展战略、讲好中国故事、传播好中国优秀文化和陕西地方文化的高层次、应用型、复合型专门人才。
特色课程:时政外交翻译、国际组织和中国外交政策概论、新媒体与国际传播、中国文化对外传播专题、文化遗产翻译、文化人类学、全球化与文化认同、国学经典翻译、文学翻译、跨文化传播策略等。
【智能语言服务与管理方向】:培养掌握现代翻译技术工具与大语言模型应用能力,兼具扎实的双语能力和跨文化素养,具备Python编程与数据处理技能,熟练运用提示词工程优化AI翻译输出,具备语言服务项目管理、团队协作与市场开拓能力,能够胜任全球化背景下翻译大模型输出优化、翻译智能体开发、语言工程与测试、本地化项目管理、语言技术研发等前沿岗位,推动语言服务行业的智能化转型与发展的高层次复合型人才。
特色课程:语言服务概论、本地化工程与测试、语言服务营销、本地化工作坊、人工智能译后编辑、语料库与翻译、跨语言大数据分析、翻译项目管理等。
【法律与创新传播方向】:培养熟练掌握政策法规、法律文书、合同、专利文献、地理标志产品宣介等文本的翻译策略与方法,胜任传播中国法治建设与创新成就,服务于中国产业与创新成果(专利、商标、地理标志等广泛知识产权客体)的走出去,助力中国企业、技术与产品在全球范围内的传播与保护的专业型翻译人才。
特色课程:国际商法概论、法律语言与文化、专利翻译案例与实践、知识产权理论与实务、合同理论与实务、涉外法律文书翻译、WOSA 翻译等。
【跨境电商翻译与运营方向】:培养具备扎实翻译理论基础和数字化应用能力,系统掌握翻译理论与实务,熟练运用AI翻译与写作工具,具备跨境电商、数字营销和金融基础知识,能够胜任商务文档翻译、电商内容本地化、营销文案优化等工作,具备独立管理跨境电商翻译项目和跨文化沟通协调的综合素质,可在跨境电商企业、国际贸易公司、本地化服务机构等从事商务翻译、内容本地化、国际市场推广、跨境电商运营等工作,成为推动企业国际化发展的综合语言服务人才。
特色课程:跨境电商概论 、金融基础、数字化商品文案翻译与优化、跨境电商项目管理与跨文化协作、数字营销等。
(二)英语口译专业
培养语言基础扎实、逻辑思维缜密、跨文化沟通能力强、口译技术素养高,具备口译行业所需的语言应用能力、沟通应变能力以及双向信息转换能力,能胜任公共服务口译及不同 类型的交替传译并掌握同声传译技能的语言服务人才。
特色课程:口译基础、交替传译、同声传译、国际会议口译、国际组织与外交政策概论、中国特色主题口译、AI辅助口译工作坊、商务口译工作坊、法律翻译、计算机辅助翻译等。
三、师资力量
学院现有硕士生导师33人(笔译28人、口译5人),其中教授占比为48%,博士占70%,7人为博士生导师。聘请陕西省百人计划专家2人、西外学者特聘教授4人、西外学者特聘专家2人、西外学者讲座教授5人、客座教授10余人、业界兼职实践导师30余人,形成了以国际知名专家、特聘专家和“百人计划”学者为引领,以学术优势互补的专兼职教师为主体,以业界资深专家为支撑的优秀师资队伍。
四、实践教学平台
学院为省级实验教学示范中心,设有翻译实践教育基地,参照国际标准建设知识产权翻译教学与实训智能平台、多语种口译实训中心、口译自主训练实验室、“一带一路”跨语言大数据创新平台教学实验中心等,支持特色课程教学和学生自主训练,支持政府机关、出版机构、语言服务企业等委托的大型翻译项目。基地长期承担外交部、环球网、北京如文思科技信息咨询有限公司等合作伙伴的高层次、持续性、多元化翻译项目,相关单位选派一线译员、编辑常驻基地与学院教师对参与项目的学生译员进行联合指导。
其中知识产权翻译教学与实训智能平台配有电子计算机、安装计算机辅助翻译软件Trados(塔多思)、Déjà Vu(迪佳悟),以及智能教学平台、知识产权翻译实训平台、知识产权翻译大数据语料库和智能机器翻译引擎。多语种口译实训中心是融教学、实训、会议为一体的多功能综合口译训练实验室,主要依托广泛应用于联合国、欧盟等大型会议的同声传译系统、口译教学及实训系统以及虚拟现实情境口译智慧教学实训平台。依托于虚拟现实情境口译智慧教学实训平台,该实验室提供集同声传译、交替传译与联络口译等多种口译方式于一体的情境化口译教学与实训环境。
五、学生就业
毕业生就业面广、层次高,主要从事经济贸易、国际文化与科技交流等领域翻译工作。毕业生录用单位主要有中共中央对外联络部、联合国粮食及农业组织驻中国办事处、普华永道会计师事务所、美国应用材料(西安)有限公司、西藏自治区国家安全厅、新华社、环球网、中国普天信息产业股份有限公司、中国银行、山东核电有限公司、华为技术有限公司、美的集团有限公司、中国民航大学、中国葛洲坝集团伊朗分公司、中国飞行试验研究院、中国中材国际工程股份有限公司、宁夏文化产业投融资有限公司、金花投资控股集团有限公司等知名企事业单位。
六、专业目录
(一)专业名称及代码
英语笔译 055101
英语口译 055102
(二)初试科目
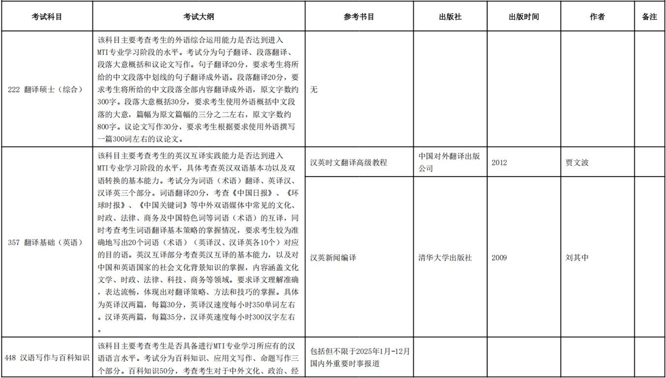
101 思想政治理论
222 翻译硕士(综合)
357 翻译基础(英语)
448 汉语写作与百科知识
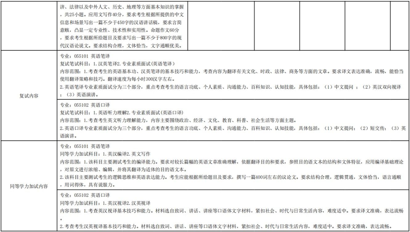
(三)复试科目
英语笔译:①汉英笔译 ②专业素质面试
英语口译:①英语听力理解 ②专业素质面试
(四)同等学力加试科目
英语笔译:①英汉编译 ②英文写作
英语口译:①英汉视译 ②汉英视译
七、考试大纲


八、联系方式
请考生及时关注西安外国语大学研究生招生信息网、高级翻译学院官方网站及公众号,以便及时获取有关2026年硕士研究生招生的最新信息。
西安外国语大学研究生招生信息网:https://yzw.xisu.edu.cn/
高级翻译学院官网:https://sts.xisu.edu.cn/
微信公众号:西外研招、西外高翻博译